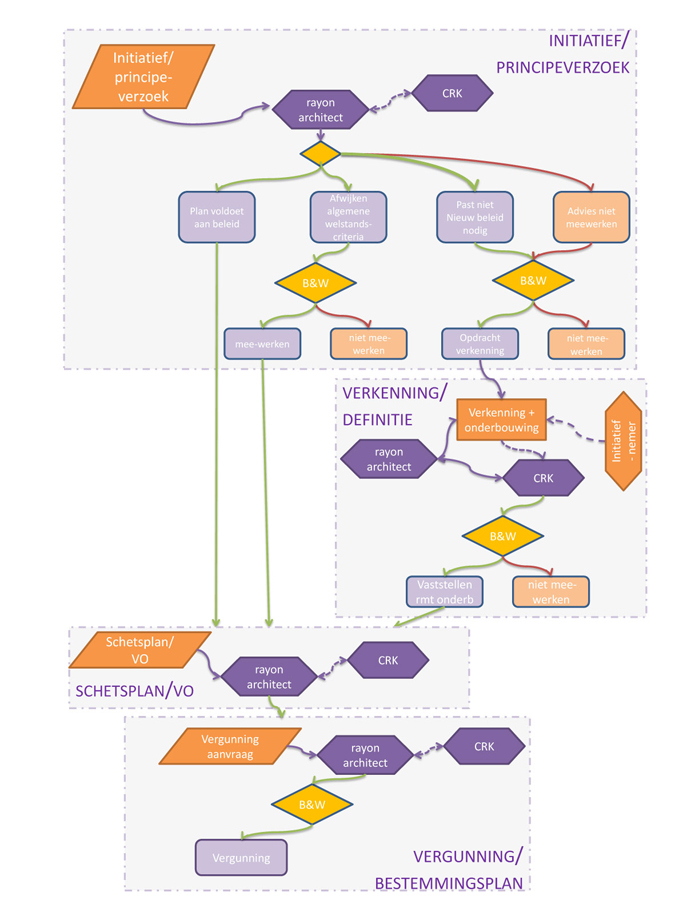
Proces bij grote ontwikkelingen
Voor alle ruimtelijke ontwikkelingen in de gemeente Doesburg kan grofweg een onderscheid worden gemaakt tussen bouw- en monumentenplannen die in het kader van de WABO worden aangevraagd, en grotere ontwikkelingen waarbij er een uitgebreid planologisch traject moet worden gevolgd. Deze spelregels omvatten de tweede categorie en beschrijft een protocol hoe de ruimtelijke kwaliteit bij grotere ontwikkelingen geborgd kan worden. Voor nieuwe gebieden – maar ook bij revitalisering of herontwikkeling - zal het bestaande beleid immers vaak niet toereikend zijn. Wanneer de gemeente Doesburg wil meewerken aan zo’n ontwikkeling, zal zij eerst de beleidsuitgangspunten daarvoor vastleggen. De CRK is hierbij een adviserende rol toegedicht.
