2.3 Kwaliteitsborging

Inleiding

Oude IJsselstreek is een dynamische gemeente. Voortdurend worden nieuwe plannen gerealiseerd. Plannen die ingrijpen in de bestaande omgeving. Dit zijn kansen om nieuwe ruimtelijke kwaliteit te laten ontstaan en om bestaande kwaliteiten te versterken. De gemeente Oude IJsselstreek wil nieuwe ontwikkelingen bevorderen en daarbij ruimtelijke kwaliteit stimuleren. Oude IJsselstreek ziet voor zichzelf een duidelijke rol als regisseur van ruimtelijke kwaliteit. De gemeente staat immers dicht bij de dagelijkse bouwpraktijk en kent de wensen van haar inwoners. De gemeente hecht aan een objectieve en democratische besluitvorming over ruimtelijke kwaliteit. De CRK speelt daarbij een duidelijke rol.

2.3.1 Kwaliteit bij nieuwe ontwikkelingen

Als bij de gemeente een planinitiatief binnenkomt, moet eerst worden vastgesteld of dit past binnen het bestaande beleid. Als het initiatief niet past moet de vraag worden beantwoord of een wijziging van het beleid gewenst is. Wanneer een planinitiatief niet zonder meer past in de bestaande stedenbouwkundige structuur en het bebouwingsbeeld is een heroverweging nodig van het planologische beleid en/of het ruimtelijke kwaliteitsbeleid.

Er zijn veel verschillende vormen van planinitiatieven. Elke vorm vraagt een eigen aanpak; bijvoorbeeld:

Interventies of postzegelplannen:

Ingrepen of een reeks ingrepen, die wel structureel zijn, maar waarbij niet een heel gebied verandert.

Herstructurering van een gebied:

Een bestaand gebied waarin systematische veranderingen worden nagestreefd. (sloop, nieuwbouw verbouw, restauratie, behoud)

In- en uitbreiding:

Een gebied dat op zichzelf een geheel nieuwe structuur en bebouwing krijgt.

Elk initiatief een kans en een risico

Elke ingreep is tegelijk een kans en een risico voor ruimtelijke kwaliteit. Interventies zijn bijvoorbeeld de realisatie van een bouwwerk met een afwijkende functie of een afwijkend programma in een bestaand gebied, of de bouw van een school of een appartementengebouw in een woonwijk. Ook kan het gaan om reparatie of verbeteren van de reeds aanwezige structuur. Bijvoorbeeld bij woningbouw ter vervanging van een bedrijf in een woongebied. Zo’n postzegelplan kan een structuur, die zwak of onvolledig is, verbeteren. Bijvoorbeeld het bebouwen van gaten in een straatwand. Ook kan een nieuw markant gebouw een gebied met weinig karakter een identiteit geven.

Hoewel zo’n ingreep beperkt is zijn de kansen en risico’s niet te onderschatten. Er is vaak een neiging tot overvragen van de locatie. Er dreigt een schaalconflict, een te grote massa. Men krijgt de exploitatie niet rond en de architectuur wordt schraal.

Daarom dienen bij de start van nieuwe ontwikkelingen telkens de architectonisch/ stedenbouwkundige uitgangspunten en randvoorwaarden te worden bepaald. Wanneer in een gebied meerdere kleine ingrepen plaatsvinden, kan dat de ruimtelijke structuur op de kop zetten. Zeker als die gevoelig is, zoals in een historische dorpskern. Voor gebieden waarin een dergelijke geleidelijke transformatie plaatsvindt, beschikt de gemeente over samenhangende ruimtelijke gebiedsvisies.

In het buitengebied hebben de meeste planinitiatieven betrekking op concrete locaties, zoals functieverandering van vrijkomende agrarische gebouwen, uitbreiding van een agrarisch bedrijf en de aanleg van nieuwe landgoederen. Elk plan is een kans. Daarom stimuleert de gemeente Oude IJsselstreek het maken van goede plannen. Een ervenconsulent kan daarbij worden ingeschakeld. Ook de CRK is in dit verband een belangrijk instrument voor de gemeente. In de initiatieffase worden de architectonisch/ landschappelijke uitgangspunten en randvoorwaarden, die specifiek zijn voor de betreffende opgave, bepaald.

2.3.2 Uitgangspunten proces kwaliteitsborging

Uitgangspunten voor de inrichting van het proces

  • De ruimtelijke ontwerpopgave voor een locatie is maatwerk.
  • Niet te veel regels vooraf, maar een soepel proces met aandacht voor ruimtelijke kwaliteit.
  • Minder plantoetsing en meer planbegeleiding, zodat particulieren worden gestimuleerd om goede plannen te maken.

Gefaseerde beleidsontwikkeling

  • Bij nieuwe ruimtelijke ontwikkelingen doorloopt zowel de beleidsontwikkeling als de kwaliteitsborging of toetsing een aantal fasen (zie schema). Bij nieuwe ontwikkelingen wordt het ruimtelijke kwaliteitsbeleid stap voor stap opgebouwd in samenhang met het ruimtelijk beleid.
  • Na de initiatieffase moeten algemene intenties en beleidsuitgangspunten worden geformuleerd t.b.v. het ruimtelijk ontwerp in de volgende fase. Dit stuk kan verschillende namen hebben, zoals ruimtelijke onderbouwing, notitie van uitgangspunten, ruimtelijke visie of beeldkwaliteitsplan.
  • Bij grotere plannen kan een extra fase worden ingebouwd. Men maakt eerst een ruimtelijk ontwerp op hoofdlijnen, op basis waarvan door burgemeester en wethouders richtlijnen worden vastgesteld voor het ontwerp van bouwplannen en inrichtingsplannen in de uitwerkingsfase. Deze richtlijnen worden toegevoegd aan de bestaande notitie van uitgangspunten, die tevens wordt geactualiseerd.
  • Ruimtelijke kwaliteitscriteria in de ontwikkelingsfase hebben een ander karakter dan de beoordelingscriteria voor beheer, want concrete bouwplannen zijn nog niet bekend. Nadat bouwplannen zijn goedgekeurd worden door burgemeester en wethouders ruimtelijke kwaliteitscriteria voor beheer vastgesteld.

Gefaseerde kwaliteitstoets

De gemeente vraagt de Commissie Ruimtelijke Kwaliteit op cruciale momenten van het ontwikkelingsproces om advies over de ruimtelijke kwaliteit. Dit bevordert een heldere besluitvorming over ruimtelijke kwaliteit. Het vroeg consulteren van de CRK heeft bovendien als voordeel, dat knelpunten in het ruimtelijk ontwerp aan het licht komen in een stadium, dat hier nog wat aan is te doen.

Integraal advies over ruimtelijke kwaliteit; Groen, rood en grijs

Bebouwing en landschappelijke aanleg vormen in het buitengebied een onlosmakelijk geheel. De landschappelijke hoofdopzet en de inrichting van het erf dragen er in belangrijke mate aan bij, dat de bebouwing zich voegt in de omgeving. Bij meer ingrijpende bouwactiviteiten wordt als compensatie voor het verlies aan groen een investering in het landschap verlangd.

Bij nieuwe ontwikkelingen wordt de ruimtelijke kwaliteit van de openbare ruimte bepaald door het samenspel van het ontwerp van gebouwen (rood) én het ontwerp van de buitenruimte (groen en grijs). Aan de commissie wordt gevraagd hierover integraal advies uit te brengen. Het advies gaat in op de volgende aspecten:

  • Omgaan met bestaande waarden en gegevenheden (waarden),
  • Inpassing en aansluiting op de omgeving (omgeving, context),
  • Helderheid ruimtelijke hoofdopzet (structuur, concept),
  • Condities voor ontwerp van bouwplannen, openbare ruimte en groen (rood, grijs en groen).

2.3.3 Proces kwaliteitsborging bij nieuwe ontwikkelingen

Algemeen

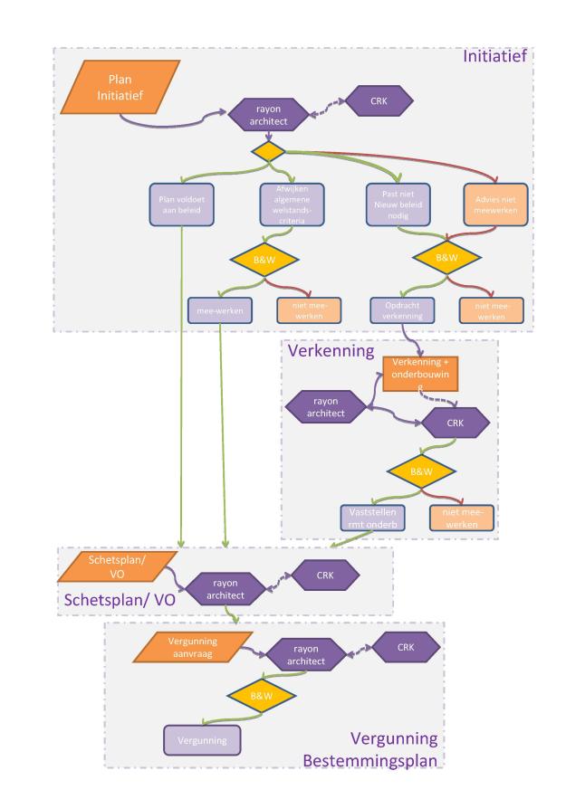
De gemeente hanteert het volgende traject bij de kwaliteitsborging van nieuwe ontwikkelingen op locaties in het buitengebied en binnen de bebouwde kommen. In dit proces worden verschillende fasen onderscheiden. Elke ontwikkeling heeft zijn eigen dynamiek. Uiteraard is het mogelijk extra stappen in te bouwen of om het proces in te korten. (zie schema Proces kwaliteitsborging bij nieuwe ontwikkelingen)

FASE 0: INITIATIEF

De initiatiefnemer geeft de gemeente te kennen dat hij/zij voornemens is om een bouwplan en/of een plan van aanleg te ontwikkelen. Hij geeft inzicht in zijn motieven en wensen.

Het planinitiatief wordt intern bij de gemeente besproken. Hier wordt bekeken welke aspecten samenhangen met het planinitiatief. Doel is een eerste check te doen of het plan haalbaar en wenselijk is; eventuele randvoorwaarden aan te geven; kansen en risico’s te benoemen en onderzoeksvragen.

In het verlengde hiervan wordt de rayonarchitect geconsulteerd. Desgewenst kan hij/zij het planinitiatief voorleggen aan de CRK. Het advies kan vier kanten op gaan.

  • 1. Het planinitiatief voldoet aan het ruimtelijk kwaliteitsbeleid. Het reguliere proces kan worden gevolgd.
  • 2. Het planinitiatief voldoet niet aan de gebiedscriteria of objectcriteria, maar de CRK adviseert hiervan af te wijken op grond van de algemene welstandscriteria. Dit advies wordt gemotiveerd. Vervolgens besluiten burgemeester en wethouders of zij dit advies overnemen.
  • 3. Het planinitiatief voldoet niet aan het vigerende ruimtelijke kwaliteitsbeleid, maar de CRK ziet kansen om tot een plan te komen met voldoende ruimtelijke kwaliteit. Zij motiveert dit en geeft aan waar mogelijke knelpunten liggen. Vervolgens beslissen burgemeester en wethouders of zij opdracht geven voor het uitvoeren van een verkenning.
  • 4. Het planinitiatief voldoet niet aan het vigerende ruimtelijke kwaliteitsbeleid en volgens de CRK zou uitvoering van het plan de ruimtelijke kwaliteit aantasten. Zij motiveert dit en geeft aan waar mogelijk knelpunten liggen. Vervolgens beslissen burgemeester en wethouders of zij toch opdracht geven voor het uitvoeren van een verkenning.

Als het college wil meewerken om de haalbaarheid van het initiatief nader te verkennen bepaalt ze na overleg met initiatiefnemer welke route wordt gevolgd, hoe de kosten worden verrekend en geeft desgewenst opdracht voor het opstellen van een ruimtelijke verkenning en onderbouwing.

FASE 1: VERKENNING

Burgemeester en wethouders geven opdracht om een ruimtelijke verkenning uit te voeren naar deze opgave. Onderzocht wordt of het planinitiatief wenselijk en inpasbaar is en welke uitgangspunten en randvoorwaarden daaraan gesteld moeten worden uit oogpunt van stedenbouw, landschap en architectuur.

In dit verband vindt overleg plaats tussen gemeente, initiatiefnemer en eventuele andere partijen met het oog op het bereiken van overeenstemming over de ruimtelijke verkenning.

De gemeente vraagt advies aan de CRK over de ruimtelijke verkenning en onderbouwing. Mede op basis van dit advies besluit het gemeentebestuur of zij de ruimtelijke onderbouwing vaststelt, zodat de initiatiefnemer verder kan gaan met het uitwerken van een schetsplan.

FASE 2: SCHETSPLAN of VOORLOPIG ONTWERP

Voordat het plan gedetailleerd wordt uitgewerkt moet er overeenstemming zijn over de hoofdlijnen van het stedenbouwkundig ontwerp, het landschapsontwerp en de bebouwing, die daarin een plaats krijgt. Hiervoor dient het schetsplan of voorlopig ontwerp.

De initiatiefnemer laat een schetsplan of een voorlopig ontwerp maken. Het plan kan één of meer keer worden besproken in het vooroverleg met de rayonarchitect. Desgewenst kan vooroverleg plaatsvinden met de CRK of één van de leden van de CRK.

Uiteindelijk geeft de rayonarchitect aan of het schetsplan voldoet, eventueel na consultatie van de CRK. Dit advies wordt gemotiveerd op grond van de ruimtelijke onderbouwing.

Vervolgens kan de initiatiefnemer het plan gereed maken voor het aanvragen van een vergunning. Op dit moment kan eventueel ook een ontwerp bestemmingsplan in procedure worden gebracht.

FASE 3.     VERGUNNINGEN

De initiatiefnemer laat een definitief ontwerp maken en vraagt hiervoor vergunning aan. De gemeente controleert of het plan overeenkomt met het goedgekeurde schetsplan en legt het plan voor aan de rayonarchitect. De rayonarchitect adviseert of het plan voldoet aan de eisen voor ruimtelijke kwaliteit. Desgewenst kan daarbij de CRK worden geconsulteerd. Bij afwijking van het schetsplan wordt een motivering gegeven bij dit advies.

Het college van burgemeester en wethouders beslist over de vergunningaanvragen en betrekt daarbij het advies van de CRK.

FASE 4.     REALISATIE en BEHEER

De gemeente ziet er op toe dat plannen volgens afspraak worden gerealiseerd. De CRK kan om advies worden gevraagd, wanneer er twijfel is over de gerealiseerde ruimtelijke kwaliteit. De ruimtelijke onderbouwing wordt vervolgens vertaald naar de welstandsnota.

Schema proces kwaliteitsborging bij nieuwe ontwikkelingen

2.3.4 Rol Commissie ruimtelijke kwaliteit bij borging ruimtelijke kwaliteit

De gemeente ziet een belangrijke rol voor de Commissie ruimtelijke kwaliteit (CRK) bij de kwaliteitsborging van nieuwe ontwikkelingen. De CRK is door de gemeenteraad benoemd. Het is een onafhankelijke commissie, met deskundigheid op het gebied van architectuur, stedenbouw, landschapsarchitectuur en cultuurhistorie. De rayonarchitect is secretaris van de CRK en komt wekelijks op het gemeentehuis om plannen te bespreken. De burgerleden zijn daar vaak ook bij aanwezig.

Bezoek rayonarchitect/ kleine Commissie ruimtelijke kwaliteit

De ambtenaar RO kan altijd tijdens het bezoek van de rayonarchitect binnenlopen om het plan te bespreken. De rayonarchitect kan vanuit zijn vak meedenken (inhoud), maar ook over de manier hoe de gemeente het plan wil aanpakken (proces).

Voorleggen aan Commissie ruimtelijke kwaliteit

In bepaalde fasen van de planontwikkeling kan een plan voor advies worden voorgelegd aan de Commissie ruimtelijke kwaliteit. Het is belangrijk dat helder wordt geformuleerd;

  • Wat voor soort advies wordt gevraagd?
  • In welke fase het plan zich bevindt?
  • Wat de uitgangspunten en randvoorwaarden zijn?
  • Wat daar de status van is?

De behandelend ambtenaar RO moet daarom altijd bij de behandeling aanwezig zijn. Het advies van de Commissie ruimtelijke kwaliteit zorgt ervoor dat de beleidsafweging transparant en gemotiveerd kan plaatsvinden. Burgemeester en wethouders kunnen altijd gemotiveerd afwijken van een advies van de CRK.

Workshop

De rayonarchitect of één van de andere commissieleden kan ook deelnemen aan een workshop of brainstormsessie. Dit heeft als voordeel dat ruimtelijke kwaliteit integraal wordt betrokken in het planproces. Het is minder bureaucratisch en werkt vaak stimulerend en versnellend. Wel blijft het belangrijk dat de Commissie ruimtelijke kwaliteit hierbij haar onafhankelijkheid behoudt, binnen de vastgestelde kaders.

Onafhankelijk, deskundig advies

Voor een onafhankelijk advies is de gemeente aangewezen op de Commissie ruimtelijke kwaliteit. Daarnaast is het van belang in voorkomende gevallen deskundigheid in te huren. Ook daarbij is enige continuïteit van belang. Ook is het van belang dat betreffende stedenbouwkundige of landschapsarchitect uitsluitend de gemeente adviseert en niet ook in de gemeente particulieren ondersteunt.

Desgewenst kan hiervoor ook de regio-stedenbouwkundige of de regio-landschapsarchitect (=ervenconsulent) van het Gelders Genootschap worden gevraagd. Het zal hier vooral gaan om kleinere vragen. Voor meer complexe vragen kunnen zij de gemeente ondersteunen in de rol van opdrachtgever. Bijvoorbeeld door de onderzoeksvraag goed te formuleren en mee te helpen bij de selectie en de aansturing van een extern bureau.

2.3.5 Relatie grootte van de plannen en protocol kwaliteitsborging

Minder ingrijpende plannen, die de normale procedure voor kwaliteitsborging doorlopen:

  • Plannen, waarbij de bestaande karakteristiek van de bebouwing gehandhaafd blijft.
  • Plannen, die qua maat en schaal niet sterk afwijken van de bestaande bebouwing.
  • Plannen, waarbij de stedenbouwkundige structuur ongewijzigd blijft.
  • Plannen, waarbij de hoofdopzet van het erf ongewijzigd blijft.
  • Plannen voor sloop van ondergeschikte bebouwing

Meer ingrijpende plannen, waarvoor dit protocol is bedoeld:

Bouwen in het buitengebied:

  • Functieverandering van agrarische functie naar wonen of andere functies.
  • Hergebruik van bestaande gebouwen voor een andere dan de oorspronkelijke functie.
  • Vernieuwing en schaalvergroting van agrarische bedrijven.
  • Nieuwe landgoederen.
  • Splitsing van boerderijen in meerdere eenheden.
  • Verbouwplannen, waarbij de bouwkundige structuur wordt gewijzigd.
  • Verbouwplannen, waarbij het uiterlijk van buitenmuren en/of daken sterk wordt veranderd.
  • Nieuwbouw of substantiële vergroting van het bouwvolume.
  • Oprichten of slopen van gebouwen, die beeldondersteunend of beeldbepalend zijn.

 

Bouwen in de bebouwde kom

  • Plannen, die qua maat en schaal sterk afwijken van de bestaande bebouwing.
  • Plannen, waarbij de stedenbouwkundige structuur verandert.
  • Realisering van een programma, dat sterk afwijkt van het bestaande.
  • Ingrijpende verbouw of sloop van beeldbepalende gebouwen en monumenten.
  • Bouwen op open plekken en Inbreiding binnen de bebouwde kom.
  • Uitbreidingsgebieden
  • Herstructureringsgebieden
  • Verbouwplannen, waarbij het uiterlijk van buitenmuren en/of daken sterk wordt veranderd.
  • Nieuwbouw of substantiële vergroting van het bouwvolume.
  • Oprichten of slopen van gebouwen, die beeldondersteunend of beeldbepalend zijn.

Aanleggen en inrichten onbebouwde ruimtes:

  • Structurele veranderingen in het landschap: zoals ophogen of afgraven van delen van het erf, verwijderen of aanplant van opgaande beplanting, verandering van de ontsluiting van het erf of verharding van grotere onverharde oppervlakten.
  • Ingrijpende wijziging van de inrichting van beeldbepalende erven, tuinen of landschapselementen (bijvoorbeeld bij openbare gebouwen) en erfaanleg in relatie met ingrijpende bouwplannen.
  • Ingrijpende wijziging van de inrichting van belangrijke openbare ruimtes (straten, pleinen, parken, etc.)

afdrukken